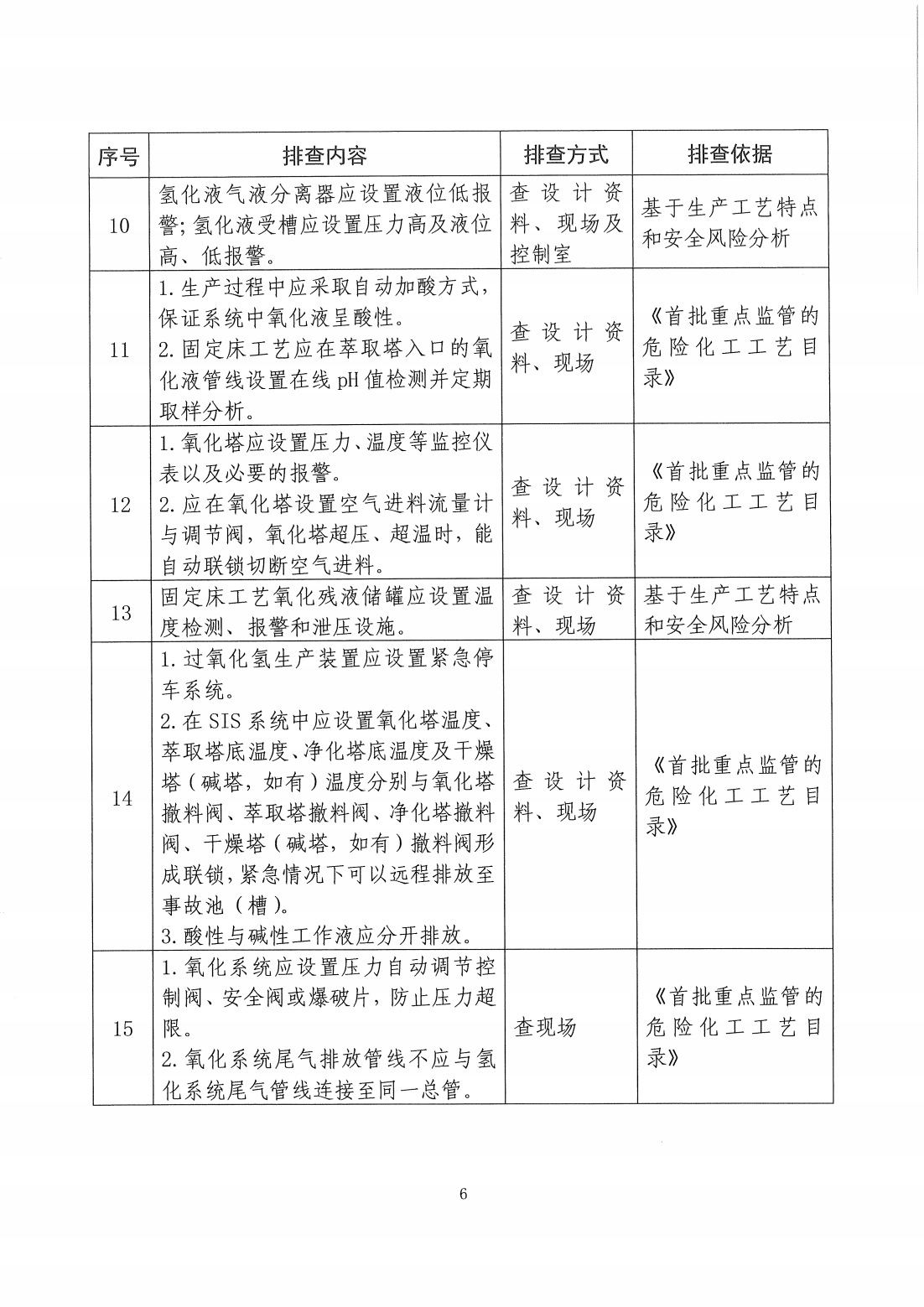
应急管理部印发《过氧化氢生产企业安全风险隐患排查指南》

分类:行业政策及国家规范发布于 2023-11-27 14:26:44阅读974

为督促深刻吸取山东聊城中化控股集团鲁西双氧水新材料科技有限公司“5·1”重大爆炸着火事故教训,应急管理部危化监管一司在前期部署开展过氧化企业安全风险专项治理的基础上,结合《过氧化企业安全风险隐患排查指南》相关要求,细化制定了《过氧化氢生产企业安全风险隐患排查指南》,并于近日印发。

 

 

 

 

 

 

如需转载,请注明文章出处和来源网址:http://www.cqqba.com/News_1096c9c5.aspx
相关文章
隔热安装工程费计算实例

隔热安装工程费计算实例

自力式氮封阀(即氮封装置)主要用于储罐顶部氮气压力恒定控制,自力式氮封阀是一种无须外来能源,以弹簧为动力核心利用被调节介质自身的压力来控制阀芯位置变化,达到自动调节和稳定压力的目的,以保护罐内物料不被氧化及储罐的安全。自力式氮封阀阀由ZZYVP快速泄放阀及ZZV自力式微压调节阀两大部分组成。快速泄放阀由压力控制器及ZMQ-16K型单座切断阀组成。

自力式氮封阀(即氮封装置)主要用于储罐顶部氮气压力恒定控制,自力式氮封阀是一种无须外来能源,以弹簧为动力核心利用被调节介质自身的压力来控制阀芯位置变化,达到自动调节和稳定压力的目的,以保护罐内物料不被氧化及储罐的安全。自力式氮封阀阀由ZZYVP快速泄放阀及ZZV自力式微压调节阀两大部分组成。快速泄放阀由压力控制器及ZMQ-16K型单座切断阀组成。

自力式氮封阀(即氮封装置)主要用于储罐顶部氮气压力恒定控制,自力式氮封阀是一种无须外来能源,以弹簧为动力核心利用被调节介质自身的压力来控制阀芯位置变化,达到自动调节和稳定压力的目的,以保护罐内物料不被氧化及储罐的安全。自力式氮封阀阀由ZZYVP快速泄放阀及ZZV自力式微压调节阀两大部分组成。快速泄放阀由压力控制器及ZMQ-16K型单座切断阀组成。

绿色氢/氨/醇制取之谜

绿色氢/氨/醇制取之谜

管壳换热器总传热系数经验值

管壳换热器总传热系数经验值

联系人:王先生
咨询电话:13330366960 / 15023522919
联系地址:重庆市南岸区数字产业园(重庆市南岸区花园路街道丹龙路17号)3号楼1701