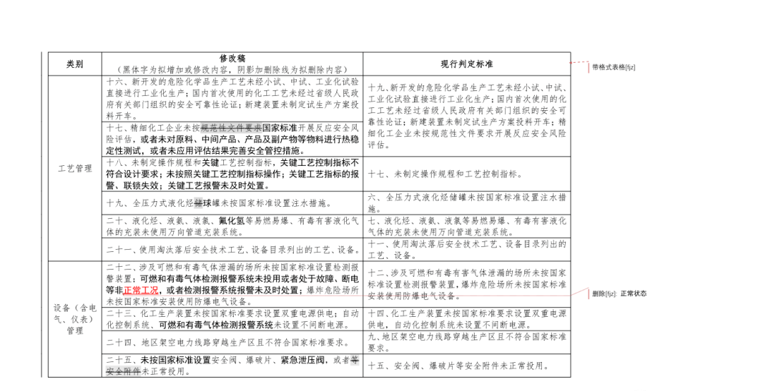
20条增至31条!危险化学品企业重大隐患判定标准!

分类:行业政策及国家规范发布于 2023-11-27 14:30:19阅读849

 

 

 

 

 

 

 

 

 

 

 

 

 

 

 

 

 

 

 

 

 

 

 

 

 

 

 

 

 

 

 

 

 

如需转载,请注明文章出处和来源网址:http://www.cqqba.com/News_1f75da80.aspx
相关文章
关于转发《危险化学品生产建设项目安全风险防控指南(试行)》的通知

关于转发《危险化学品生产建设项目安全风险防控指南(试行)》的通知

渝应急发〔2022 ]81号

溢流阀、减压阀、顺序阀动图!

溢流阀、减压阀、顺序阀动图!

即将实施 | 2023年9月实施的安全相关法律法规、标准规范

即将实施 | 2023年9月实施的安全相关法律法规、标准规范

我司设计 国电投远达环保CO2加氢制甲醇开车

我司设计 国电投远达环保CO2加氢制甲醇开车

联系人:王先生
咨询电话:13330366960 / 15023522919
联系地址:重庆市南岸区数字产业园(重庆市南岸区花园路街道丹龙路17号)3号楼1701