未来行业新风口!国家鼓励推广的28项化工技术
分类:行业资讯发布于 2023-07-06 08:44:52阅读771次 工业和信息化部原材料司发布公开征求《石化化工行业鼓励推广应用的技术和产品目录(第二批)》(下称《目录》)(征求意见稿)意见的通知。
《目录》涉及精细化工、橡胶、磷化工、石油化工、煤化工等行业的28项技术和产品,其中一些技术和产品具有风险预警、智能管控、在线监测、数据采集等功能,将为推动石化化工行业高端化、智能化、绿色化发展提供强有力支撑。
《目录》中的化工风险预警、智能评估与管控技术,能够根据化学品、化学反应和反应失控有关分类,开发反应风险研究、评估与控制核心技术体系,实现反应安全风险评估从定性到定量的突破,可有效解决化工过程安全事故多发问题,降低百万工时伤害率,促进提升本质安全水平。
在精细化工等适用领域,该技术可推动单位产品资源消耗强度、三废排放强度减少,均达到10%及以上,工艺风险等级降低至3级及以下。
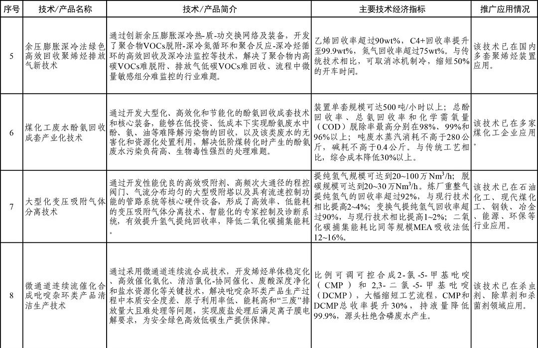
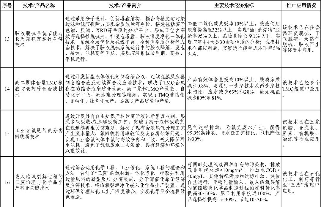
在橡胶防老剂合成方面,《目录》中的高二聚体含量TMQ橡胶防老剂绿色合成技术解决了TMQ合成存在的缩合液杂质含量高、高二聚体TMQ产量低、自动化水平低、废水难处理等难题,实现了TMQ连续化、自动化、绿色化生产,产品有效体含量提高10%以上,胺类杂质减少0.8%。
与现行一步法技术及两步法技术相比,该技术废水减少63%和28%,废无机盐减少89%和81%。
针对石化企业氢气资源生产、利用、回收过程优化提升的需求,《目录》中的炼化企业氢气资源梯级利用与集成优化智能管控平台基于氢夹点技术、数学规划算法、产氢用氢装置机理模型,建立石化企业氢气资源管理系统平台,解决石化企业氢气资源“看不清、说不明、管不住”等问题。
实现企业氢气网络在线监控、氢气系统能耗与碳排放测算等功能,氢气资源利用效率提高3%以上,减少生产过程碳排放9.8千克二氧化碳/吨原油。
为解决危化品重大火灾爆炸复杂事故链难题,被列入《目录》的危险化学品重大火灾爆炸事故链风险防控与应急关键技术及装备,建立了“泄漏—自燃—火灾—爆炸”事故链的理论模型。
实现多灾种破坏效应耦合作用下装置失效机制及事故链演化传递路径概率预测和模拟,支撑危化品重特大事故的动态感知、预警和可视化事故场景的应急辅助决策。该技术装备已在多个化工企业和园区应用。

联系人:王先生
联系地址:重庆市南岸区数字产业园(重庆市南岸区花园路街道丹龙路17号)3号楼1701